欢迎访问江苏省可再生能源学会网站!
      设为首页  |  收藏本站
  当前位置:网站首页 > 学会动态 > 学会动态
学会动态

关于对2024年度江苏省可再生能源学会科学技术奖奖励的决定

时间:2024-11-16      来源:      阅读:1023

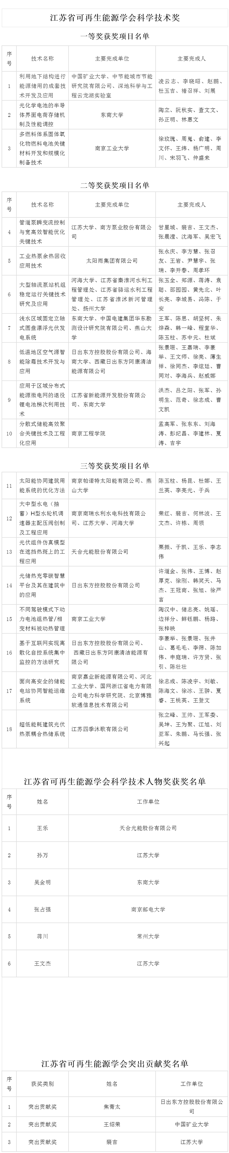
      2024年度江苏省可再生能源学会科学技术奖奖励项目申报工作于3月启动,截至8月31日,共收到科学技术奖申报项目37项,科学技术人物奖申报材料12项。

      根据《江苏省可再生能源学会科学技术奖奖励办法》要求,学会科学技术奖评选活动经形式审查、专业评审、会议评审等程序, 并经监督指导委员会审核、理事长会议审议通过,授予“利用地下结构进行能源储用的成套技术开发及应用”等18个项目(名单见附件) 作为科学技术奖获奖候选项目;授予王乐等6人(名单见附件) 作为科学技术人物奖获奖候选人物;授予焦青太等3人(名单见附件)作为学会突出贡献奖候选人物。

      联系地址:南京市古平岗4号智梦园D座216室

      联系电话:18914736810 

      邮箱:1039821805@qq.com

江苏省可再生能源学会

2024年11月16日

附件:

 
江苏省可再生能源学会_官方网站

版权所有:江苏省可再生能源学会      备案号:苏ICP备2025195275号 

联系地址:南京市鼓楼区古平岗4号智梦园D座216
联系电话:18914736810
网  站:www.jres.org.cn
技术支持成旭通
总访问量:  928930  次  

微信公众号